beat365在线唯一官网
English
|
学生
|
考生及访客
|
校友
|
书记校长信箱
|
校务公开
首页
学校概况
学校简介
现任领导
学校新闻
学校规章制度
校园风光
办事指南
校训
校徽
资料下载
学校荣誉
机构设置
通知公告
党建思政
党建工作
思政工作
学生工作
网络党校
教学机构
信息工程学院
数字传媒学院
健康管理学院
智能工程学院
土木工程学院
经济管理学院
公共教学部
思政教学部
继续教育部
管理机构
学校党政办
党群工作部
人力资源处
教学科研处
学生工作处
招生就业处
团委工作
图书信息中心
保卫处
信息中心
后勤处
实践实训中心
招生就业
招生信息网
就业信息网
合作交流
本科评估
当前位置:
首页
>>
学校概况
>>
通知公告
>>
正文
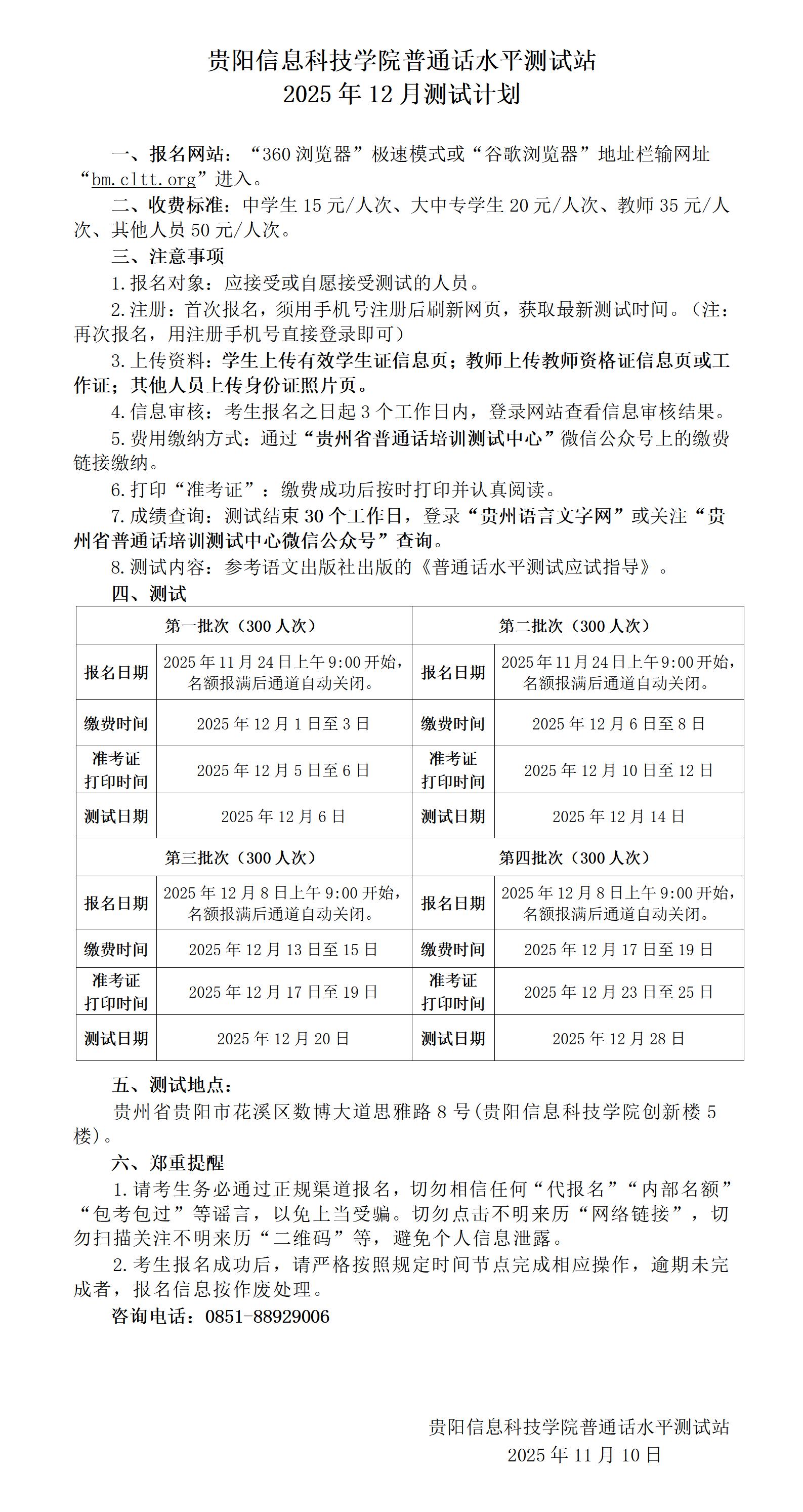
beat365在线唯一官网普通话水平测试站2025年12月测试计划
beat365在线唯一官网普通话水平测试站2025年12月测试计划
来源:
作者:
编辑:
王磊
日期:
2025-11-10
点击率:
1731
[我要打印]
[关闭]
摘要:
引题:
关键字:
E-mail:
分享到:
搜狐微博
新浪微博
网易微博
腾讯微博
作者:
编辑:
王磊
上一篇:
关于开展软件合规自查及停止使用未授权Adobe系列软件的通知
下一篇:
beat365在线唯一官网关于征集“十五五”规划意见建议的公告
网站地图
|
版权声明
|
隐私说明
版權所有 beat·365(中国)-唯一官方网站
纳税人识别号:52520000090327188H
黔ICP备20002667号
学校官微
学校官博