beat365在线唯一官网
首页
中心概况
教师风采
心理服务
宣传活动
教育教学
当前位置:
首页
>>
通知公告
>>
正文
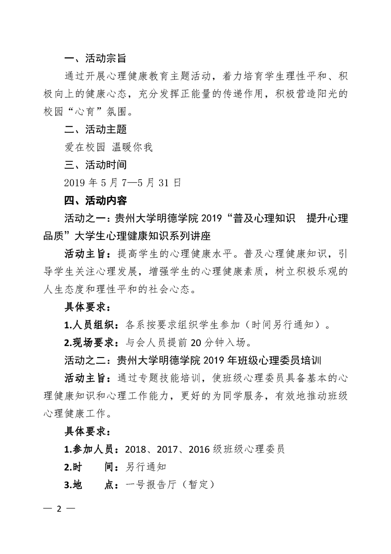
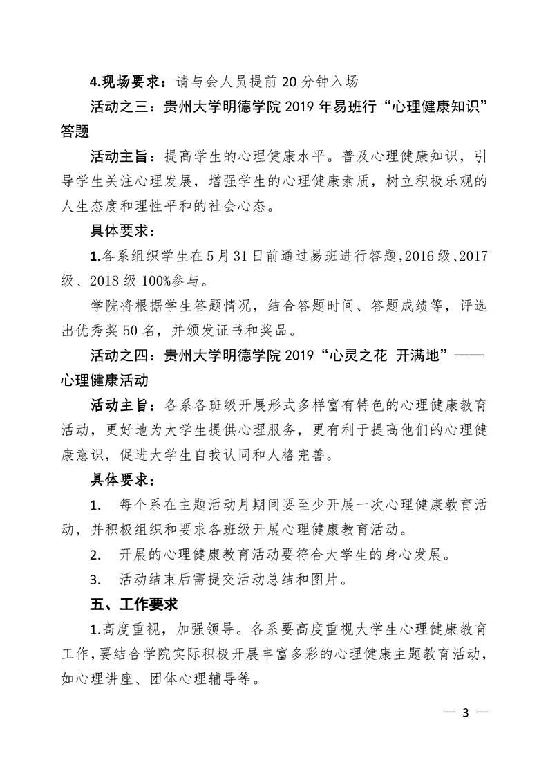
关于举办贵州大学明德学院5·25大学生心理健康活动月的通知
来源:
贵州大学明德学院--学生工作处
作者:
编辑:
学生工作处
日期:
2019-05-07
点击率:
12453
[我要打印]
[关闭]
摘要:
引题:
关键字:
作者:
编辑:
学生工作处
上一篇:
关于大学生心理健康教育与咨询中心开通“抗疫防抑”心理热线的通知
下一篇:
关于开展“5·25”心理健康活动月的通知
贵大首页
贵大国际处
贵州省人民政府
贵州省教育网
中国知网
贵阳市人才市场
江西泰豪动漫职业学院
泰豪集团
版权声明
|
隐私说明
地址:贵州省贵阳市贵安新区花溪大学城思雅路贵州大学明德学院:550025
贵公网安备 52990002000003号
手机网站
微信官网