beat365在线唯一官网
欢迎访问贵州大学明德学院--学生工作处!
学院主页
|
加入收藏
首 页
部门简介
学生事务
学生资助
思政教育
国防教育
人物风采
下载专区
2026年1月14日 13:47:46 Wed
当前位置:
首页
>>
学生资助
>>
助学金
>>
正文
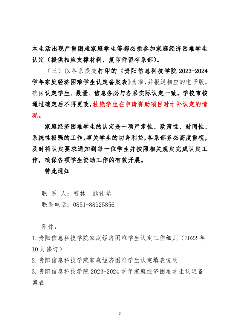
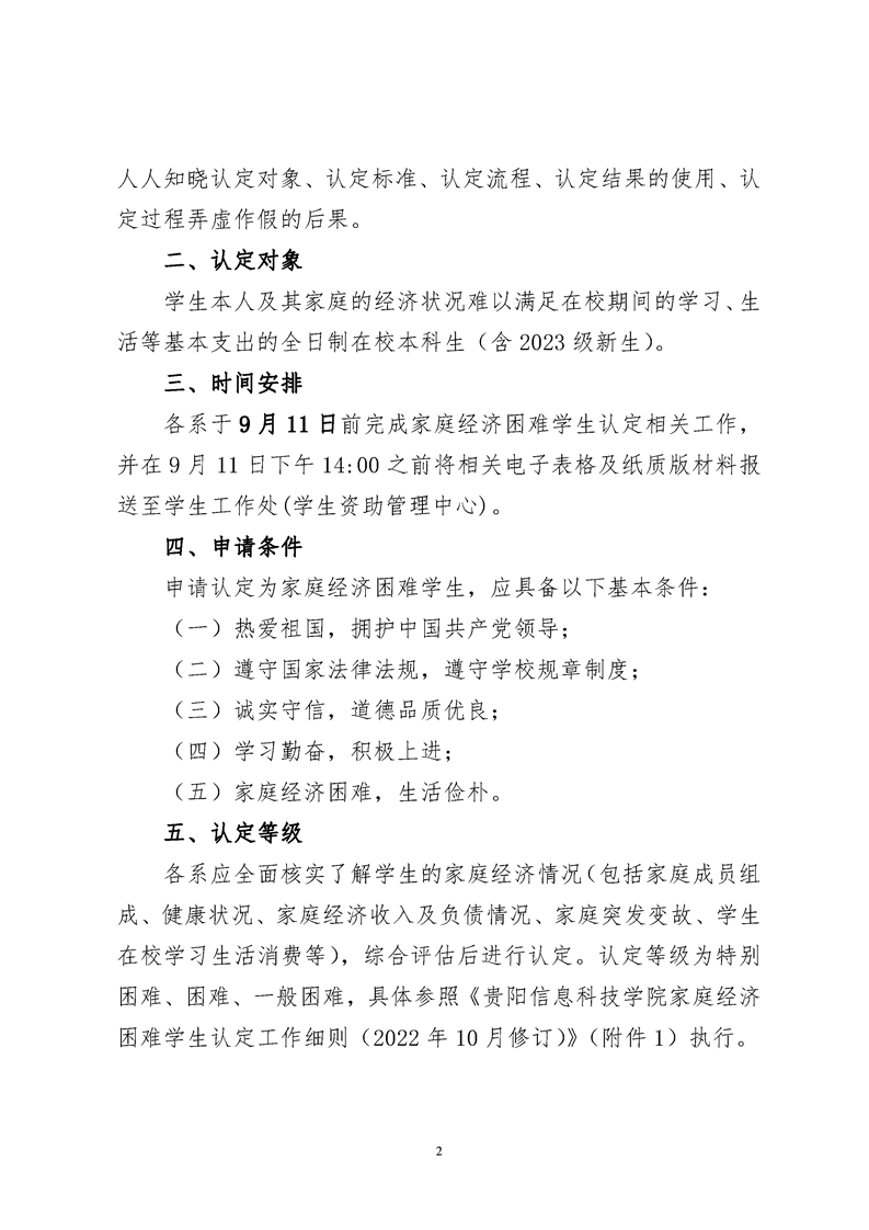
关于做好beat365在线唯一官网2023—2024学年家庭经济困难学生认定工作的通知
来源:
作者:
编辑:
杨亮
日期:
2023-08-24
点击率:
1361
[我要打印]
[关闭]
摘要:
引题:
关键字:
作者:
编辑:
杨亮
上一篇:
beat365在线唯一官网关于2022-2023学年度国家励志奖学金的通知
下一篇:
关于做好2023-2024学年秋季学期国家助学金及贵州省巩固拓展脱贫攻坚成果专项助学金发放前核对工作的通知
网站声明
|
网站管理
版權所有 beat·365(中国)-唯一官方网站 邮编:550025
技术支持:
贵州佰仕佳信息工程有限公司