beat365在线唯一官网
欢迎访问贵州大学明德学院--学生工作处!
学院主页
|
加入收藏
首 页
部门简介
学生事务
学生资助
思政教育
国防教育
人物风采
下载专区
2026年1月14日 13:36:52 Wed
当前位置:
首页
>>
通知公告
>>
正文
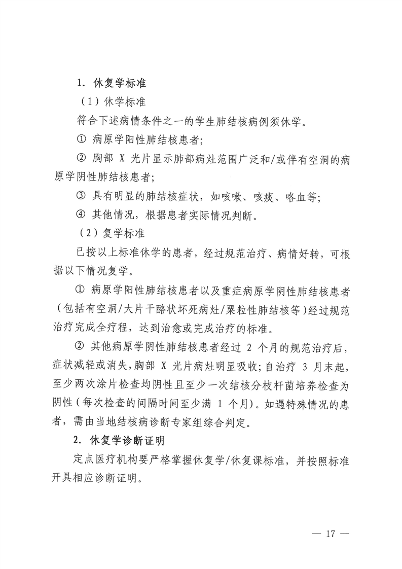
关于修订《beat365在线唯一官网结核病疫情处置工作方案(试行)》的通知
来源:
作者:
编辑:
杨亮
日期:
2025-03-27
点击率:
891
[我要打印]
[关闭]
摘要:
引题:
关键字:
作者:
编辑:
杨亮
上一篇:
关于修订《beat365在线唯一官网“十佳毕业生” 评选办法(试行)》的通知
下一篇:
关于修订《beat365在线唯一官网校园安全突发事件应急预案(试行)》的通知
网站声明
|
网站管理
版權所有 beat·365(中国)-唯一官方网站 邮编:550025
技术支持:
贵州佰仕佳信息工程有限公司